|
Anti-Plagiat Version 1.0
|
Classe Ihm : Plus de détails...
#include <ihm.h>

Connecteurs publics | |
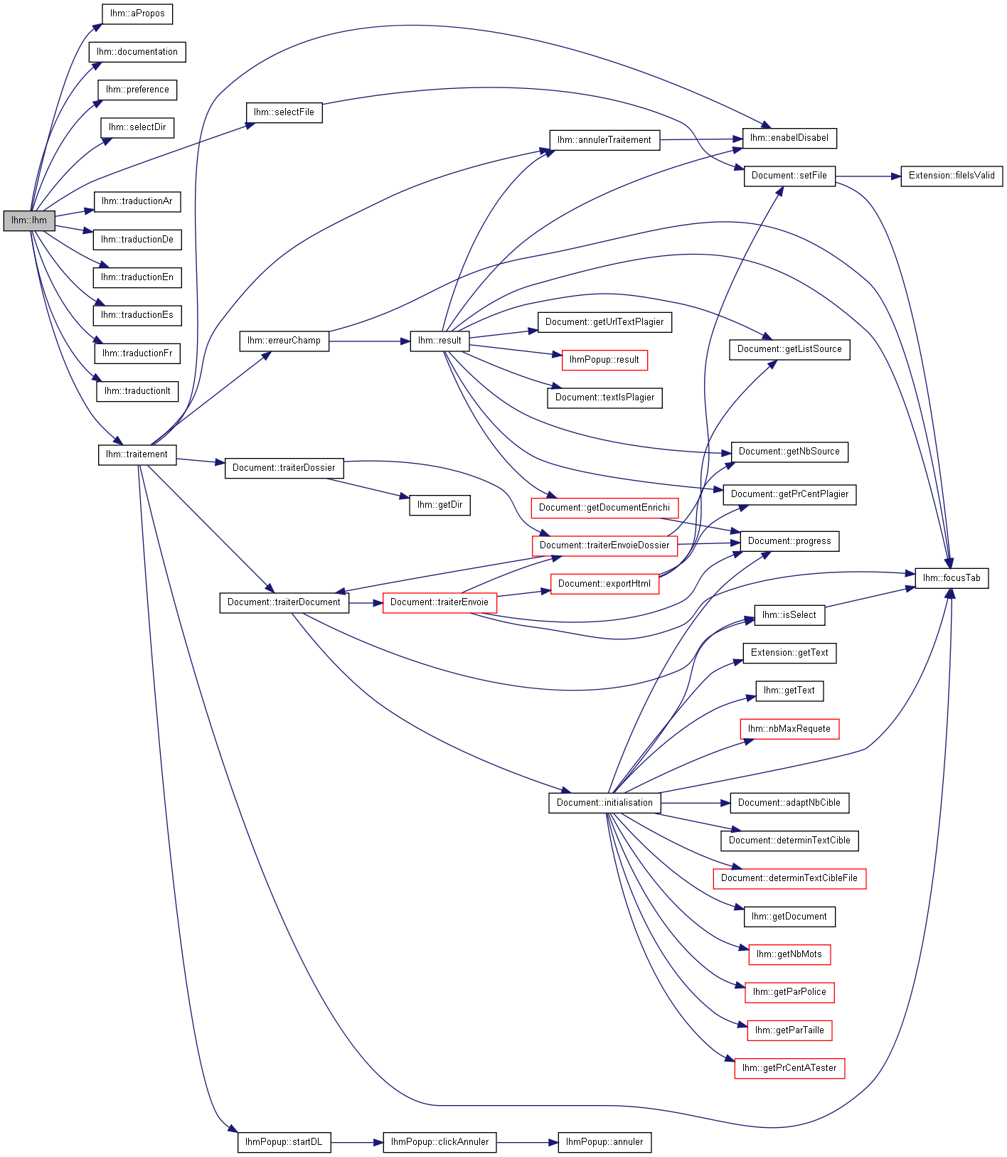
| void | traitement () |
| Slot pour lancer le traitement. | |
| void | aPropos () |
| Slot pour afficher les informations sur le programme. | |
| void | preference () |
| Slot pour afficher les options. | |
| void | documentation () |
| Slot pour afficher la documentation. | |
| void | selectFile () |
| Slot pour selectionner un fichier. | |
| void | selectDir () |
| Slot pour selectionner un dossier. | |
| void | result (bool error=false, QString errorString=QString()) |
| Slot pour afficher un resultat. | |
| void | annulerTraitement () |
| Slot pour arreter le traitement. | |
| void | traductionFr () |
| Slot de traduction Francais. | |
| void | traductionEn () |
| Slot de traduction Anglais. | |
| void | traductionDe () |
| Slot de traduction Allemand. | |
| void | traductionEs () |
| Slot de traduction Espagnol. | |
| void | traductionIt () |
| Slot de traduction Italien. | |
| void | traductionAr () |
| Slot de traduction Arabe. | |
| void | changeEvent (QEvent *event) |
| Event pour le changement de langue. | |
Fonctions membres publiques | |
| Ihm (QWidget *parent=0) | |
| Constructeur. | |
| ~Ihm () | |
| Destructeur. | |
| QString | getText () |
| Recupere la phrase dans le cas d'une entree par phrase. | |
| QString | getNameFile () |
| Recupere le nom du fichier dans le cas d'une entree par fichier. | |
| QString | getDocument () |
| Recupere le texte dans le cas d'une entree par paragraphe. | |
| QString | getDir () |
| Recupere le nom du dossier dans le cas d'une entree par dossier. | |
| int | focusTab () |
| Recupere l'onglet utilise. | |
| void | enabelDisabel (bool b) |
| Active/Desactive l'interaction utilisateur. | |
| bool | erreurChamp () |
| Verifie les conditions necessaires au lancement de la recherche. | |
| bool | isSelect (int idMoteurRecherche) |
| Verifie si un moteur de recherche est selectionne. | |
| int | getNbMots () |
| Recupere le nombre de mots envoye par requete. | |
| bool | getParTaille () |
| Verifie la selection par taille. | |
| bool | getParPolice () |
| Verifie la selection par police. | |
| int | getPrCentATester () |
| Recupere le pourcentage de document a tester. | |
| int | nbMaxRequete () |
| Recupere le nombre maximum de requete. | |
Attributs privés | |
| Ui::Ihm * | ui |
| Document * | m_document |
| IhmPopup * | m_popup |
| Settings * | m_settings |
Classe Ihm :
Classe maitresse, interface avec l'utilisateur.
| Ihm::Ihm | ( | QWidget * | parent = 0 | ) | [explicit] |
Constructeur.
Constructeur de la classe Ihm.
| parent | : pointeur sur le widget parent |

| Ihm::~Ihm | ( | ) |
Destructeur.
Destructeur de la classe Extension.
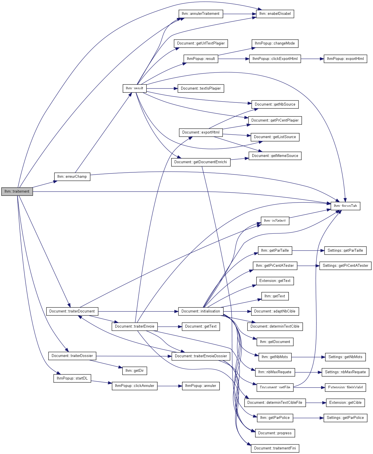
| void Ihm::annulerTraitement | ( | ) | [slot] |
Slot pour arreter le traitement.
Stoppe le traitement en cours.


| void Ihm::aPropos | ( | ) | [slot] |
Slot pour afficher les informations sur le programme.
Ouvre une nouvelle fenetre affichant les informations sur le programme.

| void Ihm::changeEvent | ( | QEvent * | event | ) | [slot] |
Event pour le changement de langue.
| void Ihm::documentation | ( | ) | [slot] |
Slot pour afficher la documentation.
Ouvre une nouvelle fenetre affichant la documentation technique.

| void Ihm::enabelDisabel | ( | bool | b | ) |
Active/Desactive l'interaction utilisateur.
| b | : true pour activer, false pour desactiver. |

| bool Ihm::erreurChamp | ( | ) |
Verifie les conditions necessaires au lancement de la recherche.


| int Ihm::focusTab | ( | ) |
Recupere l'onglet utilise.

| QString Ihm::getDir | ( | ) |
Recupere le nom du dossier dans le cas d'une entree par dossier.

| QString Ihm::getDocument | ( | ) |
Recupere le texte dans le cas d'une entree par paragraphe.

| QString Ihm::getNameFile | ( | ) |
Recupere le nom du fichier dans le cas d'une entree par fichier.
| int Ihm::getNbMots | ( | ) |
Recupere le nombre de mots envoye par requete.


| bool Ihm::getParPolice | ( | ) |
Verifie la selection par police.


| bool Ihm::getParTaille | ( | ) |
Verifie la selection par taille.


| int Ihm::getPrCentATester | ( | ) |
Recupere le pourcentage de document a tester.


| QString Ihm::getText | ( | ) |
Recupere la phrase dans le cas d'une entree par phrase.

| bool Ihm::isSelect | ( | int | idMoteurRecherche | ) |
Verifie si un moteur de recherche est selectionne.
| idMoteurRecherche | : identifiant du moteur de recherche |


| int Ihm::nbMaxRequete | ( | ) |
Recupere le nombre maximum de requete.


| void Ihm::preference | ( | ) | [slot] |
Slot pour afficher les options.
Ouvre une nouvelle fenetre affichant les preferences configurables par l'utilisateur.

| void Ihm::result | ( | bool | error = false, |
| QString | errorString = QString() |
||
| ) | [slot] |
Slot pour afficher un resultat.
Affiche un resultat d'operation : erreur ou non.


| void Ihm::selectDir | ( | ) | [slot] |
Slot pour selectionner un dossier.
Ouvre une nouvelle fenetre permettant de selectionner un dossier.

| void Ihm::selectFile | ( | ) | [slot] |
Slot pour selectionner un fichier.
Ouvre une nouvelle fenetre permettant de selectionner un fichier.


| void Ihm::traductionAr | ( | ) | [slot] |
Slot de traduction Arabe.

| void Ihm::traductionDe | ( | ) | [slot] |
Slot de traduction Allemand.

| void Ihm::traductionEn | ( | ) | [slot] |
Slot de traduction Anglais.

| void Ihm::traductionEs | ( | ) | [slot] |
Slot de traduction Espagnol.

| void Ihm::traductionFr | ( | ) | [slot] |
Slot de traduction Francais.

| void Ihm::traductionIt | ( | ) | [slot] |
Slot de traduction Italien.

| void Ihm::traitement | ( | ) | [slot] |
Slot pour lancer le traitement.
Enclenche le processus de tri et envoie les requetes.


Document* Ihm::m_document [private] |
Instance de Document associee
IhmPopup* Ihm::m_popup [private] |
Instance de la popup de progression
Settings* Ihm::m_settings [private] |
Instance de la fenetre de preferences
Ui::Ihm* Ihm::ui [private] |
Interface de la classe
1.7.3