|
Anti-Plagiat Version 1.0
|
Classe Document : Plus de détails...
#include <document.h>

Connecteurs publics | |
| void | traiterReponse (int idMoteurRecherche) |
| Slot de traitement. | |
| void | annulerTraitement () |
| Slot d'Annulation. | |
| void | exportHtml (QString file) |
| Slot d'export en HTML. | |
Signaux | |
| void | traitementFini () |
| Signal emit lorsque le traitement est fini. | |
| void | progress (int valeur, QString text=QString("")) |
| Signal emit lorsque la progression du traitement avance. | |
Fonctions membres publiques | |
| Document (Ihm *interface) | |
| Constructeur. | |
| ~Document () | |
| Destructeur. | |
| QString | getText () |
| Retourne le texte du document. | |
| void | setText (QString text) |
| Initialise le texte du document. | |
| void | traiterDocument () |
| Traitement complet du document. | |
| void | traiterDossier () |
| Traitement complet d'un dossier. | |
| void | traiterEnvoie (int idMoteurRecherche) |
| Traite l'envoi le la prochaine requete. | |
| void | initialisation () |
| Initialise les varaible, object et determine les cible. | |
| void | determinTextCible (int nbMots) |
| Determine les bouts de texte a teste pour la section "Par paragraphe". | |
| bool | textIsPlagier () |
| Pour la section "Par phrase" determine si cette phrase est plagie. | |
| bool | setFile (QString file) |
| Initialise le fichier a traiter, et teste si il est valide. | |
| QString | getDocumentEnrichi (int mode) |
| Retourne le document enrichie avec du HTML/CSS. | |
| QString | getUrlTextPlagier () |
| Pour la section "Par phrase" retourne l'URL d'ou provient le texte. | |
| void | determinTextCibleFile (int nbMots, bool tri_police, bool tri_size) |
| Determine les bouts de texte a tester pour la section "Par Document" et "Par Dossier". | |
| QList< MemeSource > | getMemeSource (QString source) |
| Renvoi une liste de toute les Cible plagier sur la meme source. | |
| int | getNbSource () |
| Determine le nombre de sources du document. | |
| int | getPrCentPlagier () |
| Determine le pourcentage du document plagie. | |
| QString | getListSource () |
| Recupere la liste de toute les sources. | |
| void | adaptNbCible (int prCent, int maxReq, int nbMotsParTest) |
| Adapte le nombre de cible. | |
| void | traiterEnvoieDossier () |
| Traite le dossier pour la section "Par Dossier". | |
Attributs privés | |
| QString | m_text |
| Extension * | m_file |
| int | m_indiceCible [3] |
| int | m_nbRequet |
| int | m_requet |
| bool | m_annuler |
| ListTextCicble | m_textCible |
| QList< MoteurRecherche * > | m_moteurRecherche |
| Ihm * | m_ihm |
| QDir | m_dir |
| QStringList | m_listFile |
| int | m_indiceListFile |
Classe Document :
Classe principal du logiciel qui gere et organise tout le traitement des taches a effectue.
| Document::Document | ( | Ihm * | interface | ) |
Constructeur.
Constructeur de la classe Document.
| interface | : Interface de l'utilisateur |

| Document::~Document | ( | ) |
Destructeur.
Destructeur de la classe Document.
| void Document::adaptNbCible | ( | int | prCent, |
| int | maxReq, | ||
| int | nbMotsParTest | ||
| ) |
Adapte le nombre de cible.
Adapte le nombre de cibles a tester en fonction des options du programme.
| prCent | : le pourcetage de document a tester |
| maxReq | : le nombre maximum de requete autorisees |
| nbMotsParTest | : nombre de mots par requete |

| void Document::annulerTraitement | ( | ) | [slot] |
Slot d'Annulation.
Stop toutes les actions entreprises

| void Document::determinTextCible | ( | int | nbMots | ) |
Determine les bouts de texte a teste pour la section "Par paragraphe".
Determine les cibles en fonction du nombres de mots pour chaque cible.
| nbMots | : Nombre de mots par cible. |

| void Document::determinTextCibleFile | ( | int | nbMots, |
| bool | tri_police, | ||
| bool | tri_size | ||
| ) |
Determine les bouts de texte a tester pour la section "Par Document" et "Par Dossier".
Determine les cibles en fonction du nombres de mots, de la police et de la taille pour chaque cible.
| nbMots | : Nombre de mots par cible. |
| tri_police | : Active la selection par police a true. |
| tri_size | : Active la selection par taille a true. |


| void Document::exportHtml | ( | QString | file | ) | [slot] |
Slot d'export en HTML.
Exporte en html le resultat dans un fichier "file"
| file | : nom du fichier |


| QString Document::getDocumentEnrichi | ( | int | mode | ) |
Retourne le document enrichie avec du HTML/CSS.
Retourne le document enrichie pour afficher en coleur les bouts de texte plagie.
| mode | : 1 pour une seul couleur, 2 pour une couleur differente pour chaque source. |


| QString Document::getListSource | ( | ) |
Recupere la liste de toute les sources.
Renvoie la liste de toutes les sources uniques ou non.

| QList< MemeSource > Document::getMemeSource | ( | QString | source | ) |
Renvoi une liste de toute les Cible plagier sur la meme source.
| source | : url a tester. |

| int Document::getNbSource | ( | ) |
Determine le nombre de sources du document.
Determine le nombre de source uniques du document.

| int Document::getPrCentPlagier | ( | ) |
Determine le pourcentage du document plagie.
Calcul le pourcentage de texte plagie dans le document courant.

| QString Document::getText | ( | ) |
Retourne le texte du document.

| QString Document::getUrlTextPlagier | ( | ) |
Pour la section "Par phrase" retourne l'URL d'ou provient le texte.

| void Document::initialisation | ( | ) |
Initialise les varaible, object et determine les cible.


| void Document::progress | ( | int | valeur, |
| QString | text = QString("") |
||
| ) | [signal] |
Signal emit lorsque la progression du traitement avance.
| valeur | : valeur de progression |
| text | : texte associe a la valeur de progression |

| bool Document::setFile | ( | QString | file | ) |
Initialise le fichier a traiter, et teste si il est valide.
| file | : Nom du fichier. |


| void Document::setText | ( | QString | text | ) |
Initialise le texte du document.
| text | : Nouveau texte. |
| bool Document::textIsPlagier | ( | ) |
Pour la section "Par phrase" determine si cette phrase est plagie.

| void Document::traitementFini | ( | ) | [signal] |
Signal emit lorsque le traitement est fini.

| void Document::traiterDocument | ( | ) |
Traitement complet du document.
Recupere les information saisie par l'utilisateur depuis l'IHM, initialise toute les variable et object, determine les cible puis envoie les requetes avec les differents moteur de recherche.


| void Document::traiterDossier | ( | ) |
Traitement complet d'un dossier.
Fait appele a traiterDocument pour tout les fichier du dossier, puis enregistre le resultat au forma HTM.


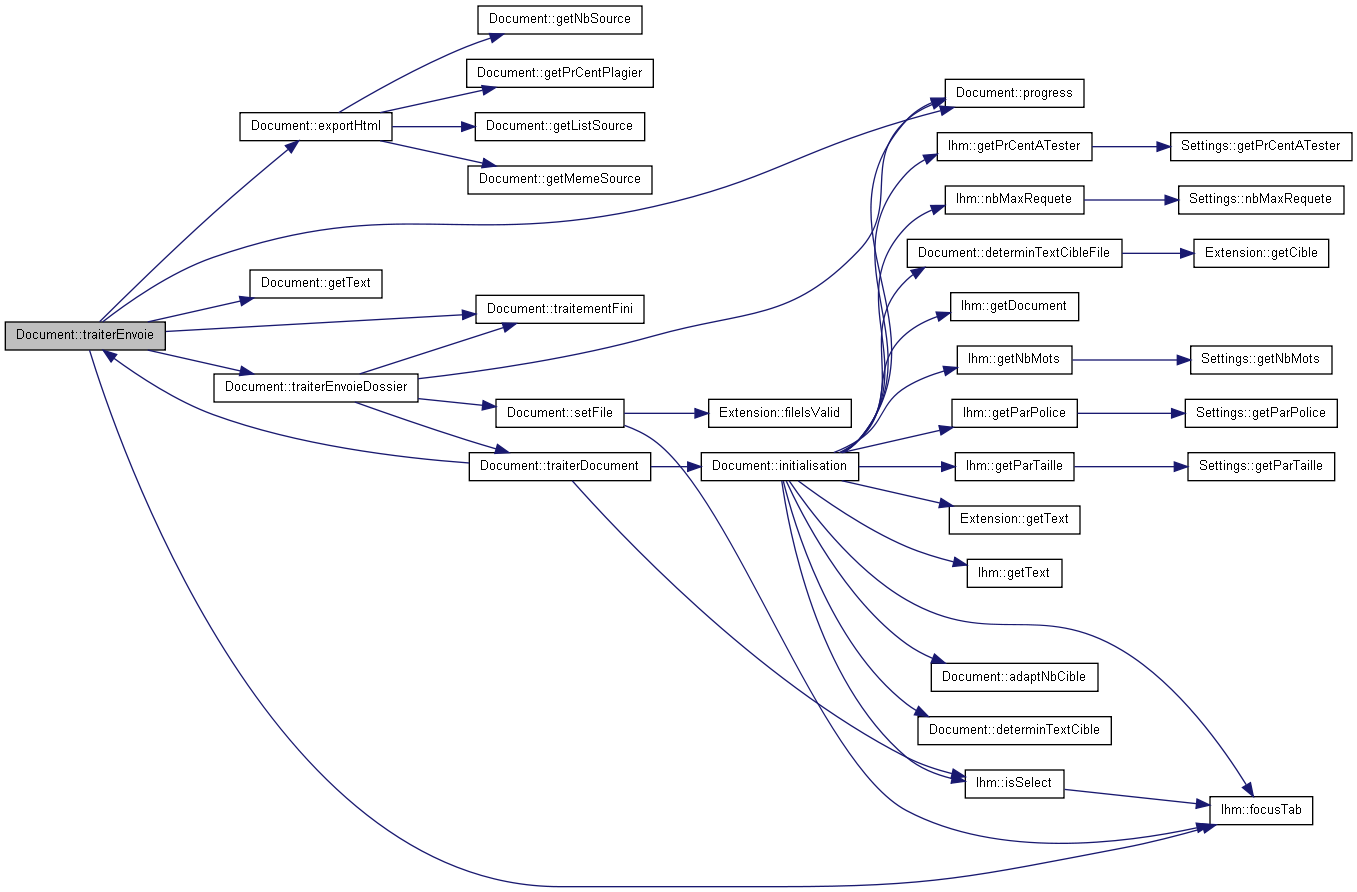
| void Document::traiterEnvoie | ( | int | idMoteurRecherche | ) |
Traite l'envoi le la prochaine requete.
Verifie si le moteur de recherche qui a terminer sa derniere requete a fini, et si il na pas fini effectue sa prochaine requete.
| idMoteurRecherche | : Id du moteur de recherche qui a fini sa derniere requete. |


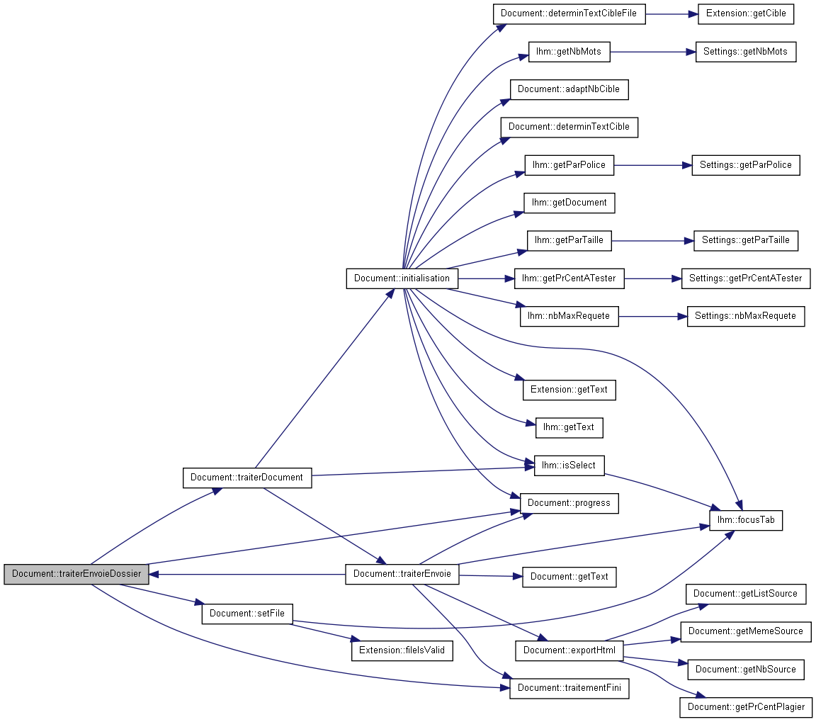
| void Document::traiterEnvoieDossier | ( | ) |
Traite le dossier pour la section "Par Dossier".
Parcours le dossier et traite chaque fichier rencontre.


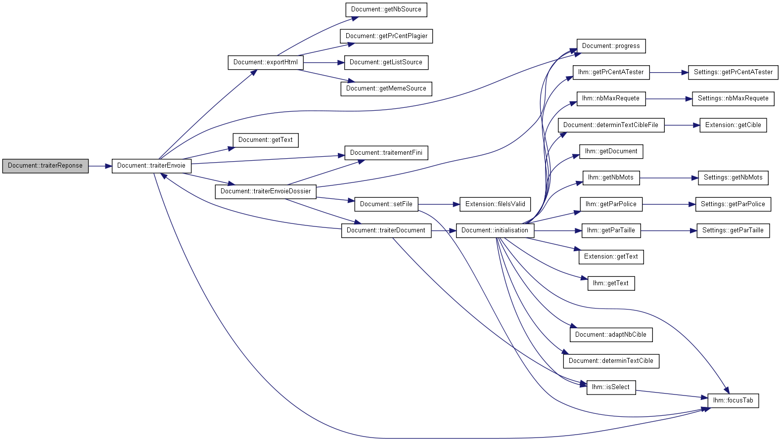
| void Document::traiterReponse | ( | int | idMoteurRecherche | ) | [slot] |
Slot de traitement.
Traite la reponse du moteur de recherche donne.
| idMoteurRecherche | : identifiant moteur de rec<herche |


bool Document::m_annuler [private] |
Action a annuler
QDir Document::m_dir [private] |
Dossier a traiter
Extension* Document::m_file [private] |
Fichier a traiter
Ihm* Document::m_ihm [private] |
Interface homme machine associee
int Document::m_indiceCible[3] [private] |
Indice de texte cible courant par moteur de recherche
int Document::m_indiceListFile [private] |
Iterateur de liste pour m_listFile
QStringList Document::m_listFile [private] |
Liste de tout les fichiers dans le dossier
QList<MoteurRecherche*> Document::m_moteurRecherche [private] |
Liste des moteurs de recherches
int Document::m_nbRequet [private] |
Nombre de requete totale
int Document::m_requet [private] |
Requete courante
QString Document::m_text [private] |
Texte du document
ListTextCicble Document::m_textCible [private] |
Liste de tout les textes a traiter
1.7.3